Tic商业评论

关注微信公众号【站长自定义模块】,定时推送前沿、专业、深度的商业资讯。

 找回密码
 立即注册
  • QQ空间
  • 回复
  • 收藏

重磅干货!对澳大利亚留学还一无所知?有这篇超详全攻略就够了!

卧龙在澳洲 澳洲留学 2024-7-3 18:37 223人围观



点击下方预约按钮,预约直播👇


随着澳洲新财年的钟声即将在7月1日敲响,澳洲政府对签证政策进行了大刀阔斧的调整。这一变动,无疑为众多计划留学澳洲的同学们带来了全新的机遇与挑战!

与此同时,7月也是澳大利亚S2入学季的开学月,众多学子都怀揣着梦想,期待着踏入这片充满机遇的土地。

今天,Vicky就来为大家揭秘澳洲留学申请的时间线和那些不可不知的注意事项!赶紧收下这份澳洲留学指南,让你的留学之路更加顺畅无阻吧!



01
澳洲留学优势

在全球教育版图中,澳大利亚凭借其卓越的教育质量和创新的教育体系,正迅速成为留学生的首选目的地。

政府对教育质量的高标准要求,使得各个教育层次均能提供高品质的教学,让“高质量教育”成为澳大利亚的代名词。



在2025年QS世界大学排名中,澳洲的大学表现出色,多所学校荣登世界前100强榜单。这些学府不仅学术实力强大,更注重实践与理论的结合,为学生提供了全面的学术支持和创新环境。



✅学制灵活

澳洲学制一般分为3年,2年,1.5年和1年制,灵活的学制也是很多国际留学生的主要考量因素。

✅学制跨专业申请较容易

澳洲部分院校的专业设置较为灵活,对于本科背景的要求相对宽松,无论你本科是否攻读或涉及过目标专业的学习,澳洲大学都会给你一个重新开始的机会。学校也会在前期安排一些基础课程帮你衔接上主课。

✅利好的留学政策

澳洲从2023年7月1日起,便对符合指定专业的国际留学生,延长其PSW工签时长:

本科毕业生工签---2年变为4年;

硕士毕业生工签---3年变为5年;

所有专业的博士毕业生工签---4年变为6年。

此外留学生打工时长限制由40小时延长至48小时。

02

澳洲留学重要时间点

澳大利亚留学申请时间节点一般在每年的1月和6月,因为澳大利亚大学一年有两个开学时间,分别是S1(2月开学)和S2(7月开学),学生至少要提前半年准备申请。
澳大利亚留学申请也是遵循早申请早录取原则,而且有些热门专业,会因为申请人数过多而提前结束,所以打算留学澳大利亚,就要详细规划好时间,一般都是建议尽早申请。



💡什么时候开始申请?

✅预科 Foundation:👉🏻高二上学期或大一上学期着手准备,直接申请名校预科国际大一Diploma:👉🏻高三在读时就可以申请
✅本科直录:👉🏻已参加中国高考并取得当地一本或二本分数线,可直接申请入读澳洲大学大一课程
✅硕士课程:👉🏻建议学生在本科阶段毕业之前的一两个学期提交申请,拿到有条件录取通知书(Conditional Offer Letter),等毕业之后提交毕业证书和完整的成绩单以及语言成绩换取无条件录取通知Full Offer Letter。
💡计划2025年7月入学的同学可以参考:



03澳洲留学需要准备的申请材料💡澳洲留学申请材料

✅申请表:务必提供学生正确个人邮箱,用于接收申请进度反馈、特殊专业面试通知、个人系统接受offer, enrol注册选课等。

✅成绩单:如果分数中出现优良中差, 或ABCD,需提供中英文评分体系;如果科目有标注特殊符号(如:*/△),需确定是否选修课,或是重修或补考,如为后者,需开具相关科目原始分数证明,同时加盖教务处章。



✅毕业证和学位证:官方英文版需为可接受的英文翻译件。

✅语言成绩:除澳大利亚国立大学(ANU),以及大学特殊专业申请时必须提供语言成绩,或提供了才能审理,其他均可先申后补,不影响出具有条件offer。

另外,各大学和预科也可以通过内测搭配语言班。

还有,澳洲各大学已经取消或正计划取消在线语言类型,如多邻国、托福家考、PTE Online以及IELTS indicator,所以Vicky建议同学们选择传统的线下语言考试。

✅护照:大部分学校申请时非必须,但如果没提供,部分院校要求提供学生身份证中英件,如UQ College, UOW。



💡澳洲留学申请其他材料
✅CV和PS:澳洲高校录取学生主要看院校背景和个人成绩,因此申请很多专业并不需要CV和PS,不过对于有工作经验的学生,尤其是毕业后有较长全职工作经验的学生,澳洲相关院校会要求留学申请提供CV和PS来做补充说明。

✅GAMT或GRE:商科专业可能需要提供GAMT或GRE成绩,EMBA还需要参加面试,设计类专业还需要提供作品集等。

✅工作证明:有正式工作经验的申请学生还要提供工作证明。另外部分研究生课程有工作经验要求,同样需要提供工作证明。

✅其他:推荐信、个人简历、研究计划书、挑选研究课题等资料也很重要,尤其是申读研究型课程的学生,必须要看重研究计划,研究计划可说明申请人的研究方向、研究方法、选择本项目的原因等,要尽可能的突出个人对项目的一些实质性想法。



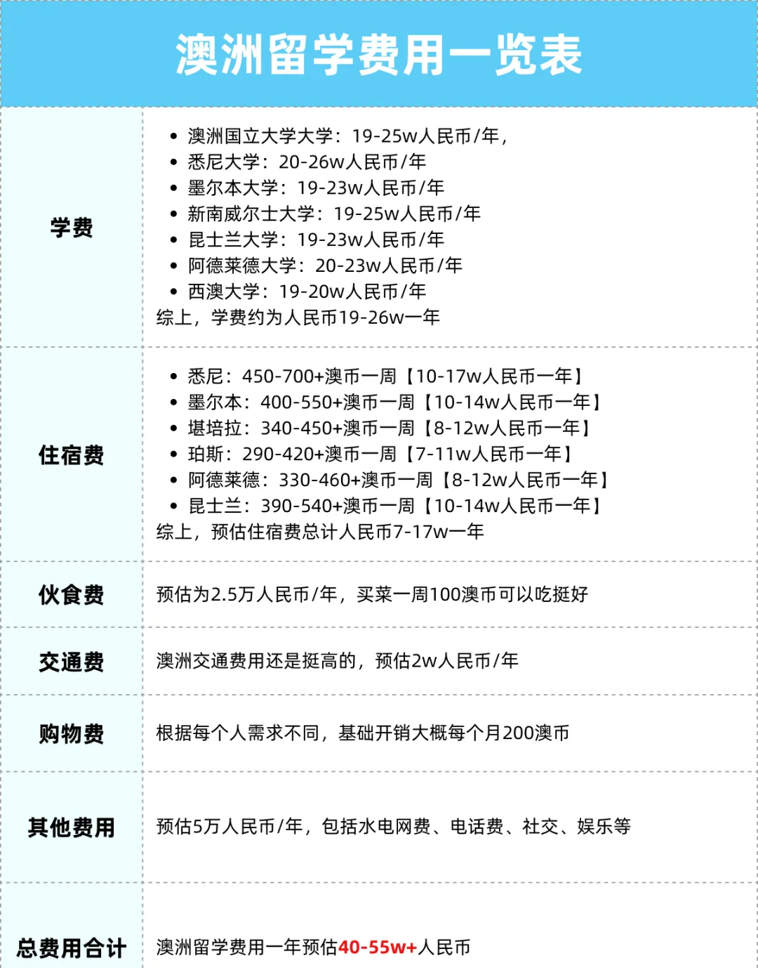
04

澳洲留学费用

近年来澳洲院校QS排名一路的水涨船高,八大院校25年更是全部进入QS前100名。澳洲虽然留学费用高,但学校排名、教育质量、优质的生活环境等因素吸引了大批学生前往求学。在澳大利亚读本科,学费一年约12万-20万人民币;读硕士的学费一年为10万-25万元;生活费在12万-20万人民币左右



在留学的道路上,每一步都至关重要。越早开始申请,越能按照时间线有条不紊地推进各项事宜,这无疑将大大增加你留学申请的成功机率。但别忘了,除了时间的把控,细节的打磨同样不可或缺!

最后,Vicky在这里衷心祝愿每一位怀揣梦想的学子,都能顺利申请到心仪的学校,让梦想照进现实,开启属于你的精彩人生篇章!

咨询雅思课程or领取更多雅思备考干货
可添加下方学姐微信详细了解👇



*部分内容来源自网络,侵删





作者简介:刘薇Vicky,雅思名师,教授的学生遍布牛津剑桥等顶尖名校,15年+出国培训教研教学经验,受邀在剑桥学联名人堂演讲,著有雅思畅销书40+!雅思备考路上最好的陪伴,刘薇雅思天后带你学英语、看世界!
 往期好文 点击蓝字即可跳转

想了解自己的雅思水平吗?这里有一份神奇的测试!


你的「赞」+「在看」,Vicky都看得见👇


路过

雷人

握手

鲜花

鸡蛋
我有话说......

TA还没有介绍自己。

电话咨询: 61-426873209
关注微信