Tic商业评论

关注微信公众号【站长自定义模块】,定时推送前沿、专业、深度的商业资讯。

 找回密码
 立即注册
  • QQ空间
  • 回复
  • 收藏

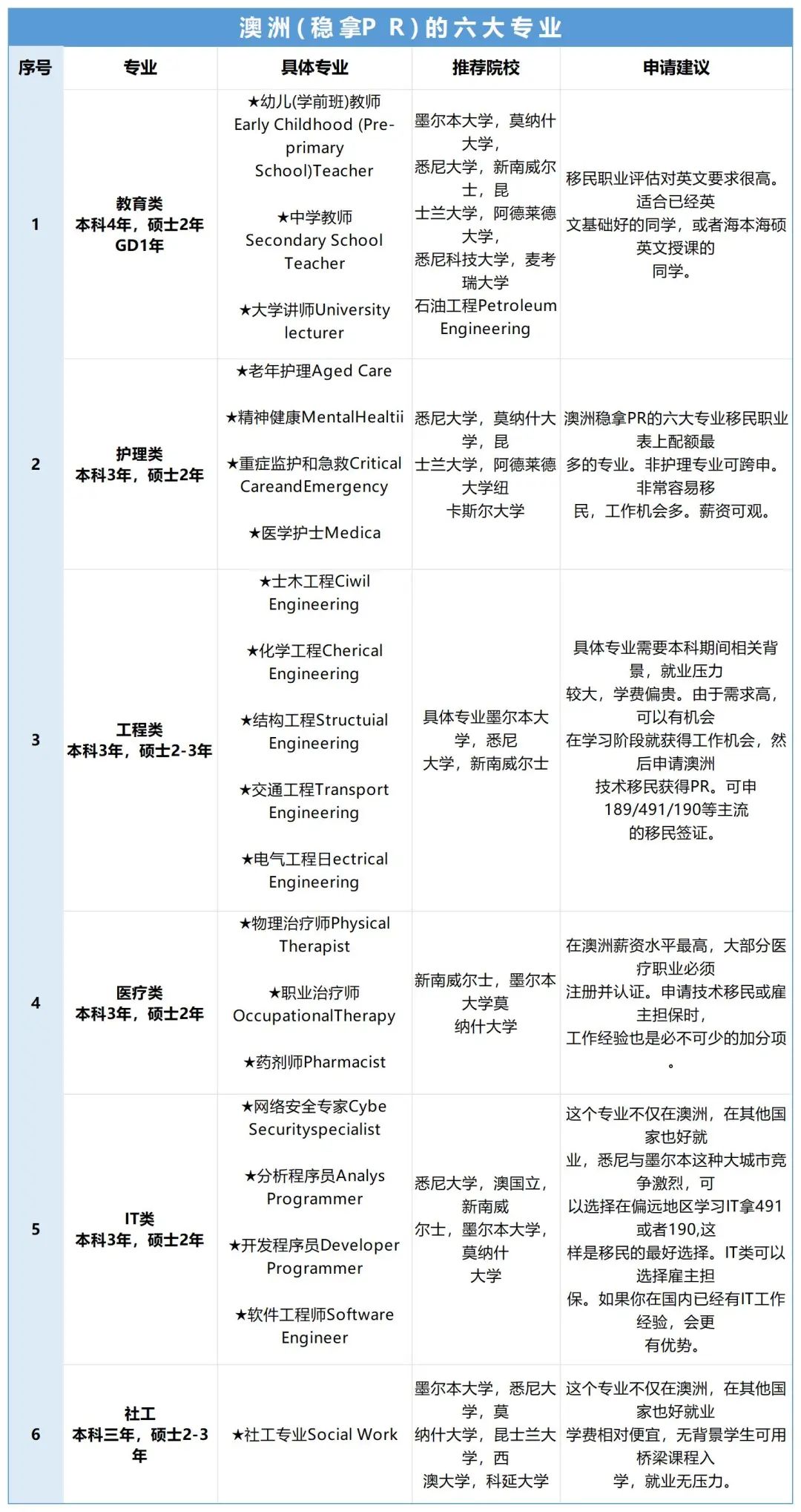
想移民澳洲,留学专业这样选!这些专业都在独立移民清单上,申请前规划好!

卧龙在澳洲 澳洲留学 2024-1-9 20:02 204人围观







AUSTRALIA

澳洲

移民专业分享



澳洲留学移民:这些都是适合留在澳洲的专业,且在独立移民清单上,申请时提前规划好:



(WB Enclave at Mason Creek 长租别墅社区)

(WB 海湾新城长租别墅社区)

1. 资金有限

如果资金有限,就选择非墨尔本icon,悉尼icon,布里斯班icon以外的城市,学费生活费便宜,还有偏远地区加分。移澳洲看行业,不看大学排名。

比如黄金海岸风景优美,距离布里斯班华人区不到1小时,却享有偏远地区加分。

2. 最稳的专业

最稳的,且无需本科背景的肯定是幼教/护理/社工,这三个需要英语icon也好,且未来几年也一定是短缺行业,学费也便宜很多。



(WB 镜湖长租别墅社区)

3. 工程类专业

工程类,一定选择本科4年,硕士至少2年学制且带有EA认证的。大部分需要本科背景,生化环材类最对口,也是比较好的出路了。

4. IT类专业

IT类,很多院校本科无背景也能申请,文科类想转码的最好选择了。当然现在找工作比较卷,但去西澳读个IT硕,毕业还是比较稳的。

5. 会计类专业

会计,同样也是无需本科背景也能申请,曾经是澳洲的ym大户,金融经济类run澳洲最对口的选择了。现在分数线被卷的很高了,同样也是去西澳读比较稳。



(WB 海湖长租别墅社区)

6. 医学相关专业

医学相关的,康复类,影像类,语言治疗师等等,从今年开始申请爆了!很多人都被排到了2025年的waitlist上。不仅好run,且医学类一直是澳洲收入水平最高的那组,受人尊敬。

7. 3年法律博士

三年的JD(法律博士)可以无背景申请,三年硕士毕业后可以做执业律师,就是三年学费(80w+)以及雅思7.5/7劝退了很多人。

PS:最近的政策就是抢人才,但要砍掉其他类别的签证。所以未来几年通过留学留下来还是挺可观的。



澳洲移民如何规划?欢迎咨询出海行移民顾问~



想知道自己是否满足澳洲移民条件?点击下方小程序免费评估~




澳洲学医如何稳拿PR?读这个成本低好润的移民专业就对了!

澳洲移民政策大变天,新西兰或成留学生首选!

【干货】澳洲移民职业评估机构和内容、流程介绍





路过

雷人

握手

鲜花

鸡蛋
我有话说......

TA还没有介绍自己。

电话咨询: 61-426873209
关注微信